学校主页
首页
公司概况
公司简介
现任领导
机构设置
新闻动态
工作动态
通知公告
党建工作
党建工作
政策制度
政策法规
国家级
省级
规章制度
校级
公司级
投资企业
全资企业
控股企业
参股企业
科技成果
相关下载
信息公开
首页
>
新闻动态
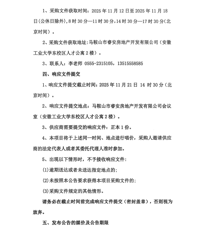
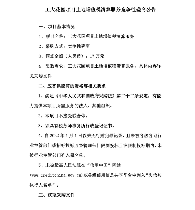
工大花园项目土地增值税清算服务竞争性磋商公告
作者: 时间:2025-11-12 点击数:
上一篇:
马鞍山安工大印务有限公司70g复印纸纸张采购项目公开询价结果公告
下一篇:
马鞍山安工大印务有限公司70g复印纸纸张采购项目公开询价公告
安徽工业大学资产经营公司 版权所有 地址:安徽省马鞍山市湖东北路400号 邮编:243002 电话:2311062